























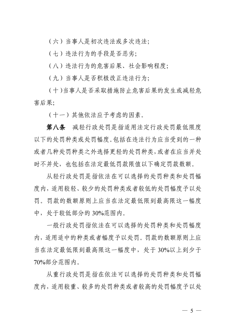
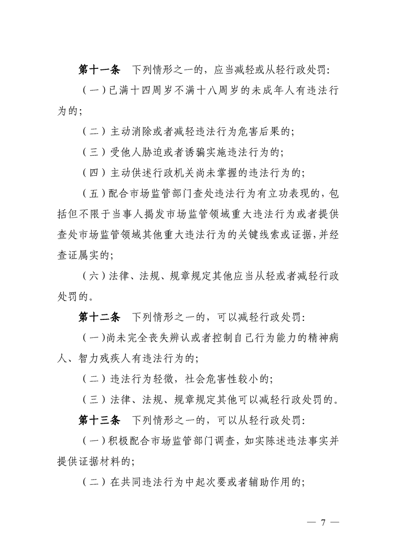
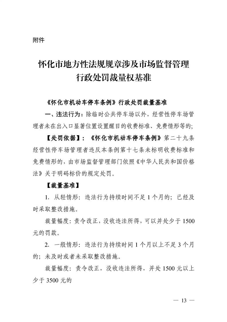
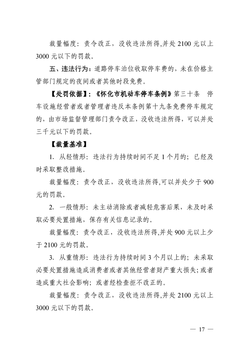
索引号:431200/2025-020915
文号:怀市监发〔2025〕4号
统一登记号:HHCR-2025-25001
公开方式:主动公开
公开范围:全部公开
信息时效期:2030-07-08
签署日期:2025-07-08
登记日期:2025-07-08
所属机构:怀化市市场监督管理局
所属主题:部门文件
发文日期:2025-07-08
公开责任部门:怀化市市场监督管理局























