网站支持IPv6
市人大
市政协
繁体中文
ENGLISH
无障碍浏览
长者专区
登录
注册
网站首页
市政府
新闻中心
信息公开
政务服务
政府数据
互动交流
走进怀化
网站支持IPv6
市人大
市政协
繁体中文
ENGLISH
无障碍浏览
长者专区
登录
注册
导航
网站首页
市政府
新闻中心
信息公开
政务服务
政府数据
互动交流
走进怀化
改革潮涌处 开放海天阔——习近平总书记赴海南、广东考察并出席第十五届全运会开幕式纪实
首页
>
信息公开
>
专题专栏
>
2022春运专栏
>
春运简报
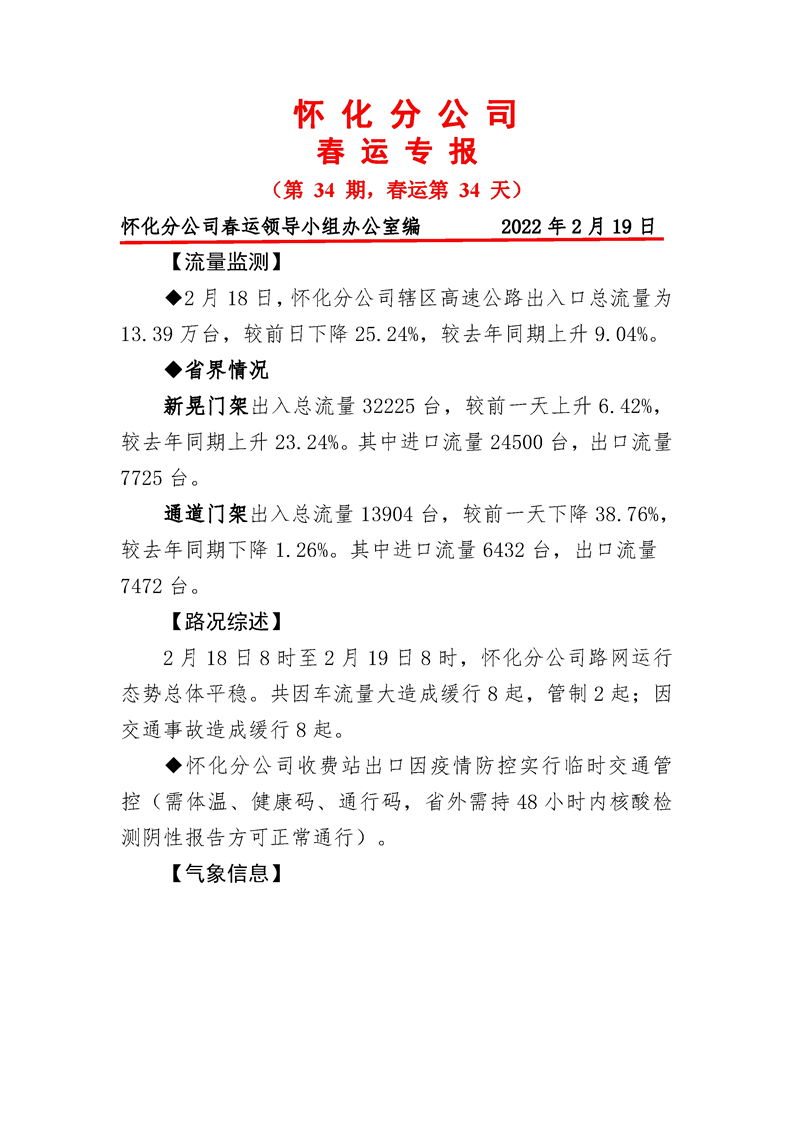
2022年高速怀化分公司第34期春运专报
发布时间:2022-02-19 08:05
信息来源:怀化市春运领导小组办公室
[打印本页]
[关闭窗口]
分享到
友情链接
色播平台
|
性爱网站
|
裸聊app
|
黄色网址