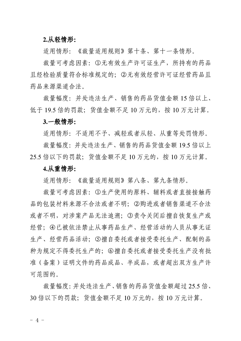
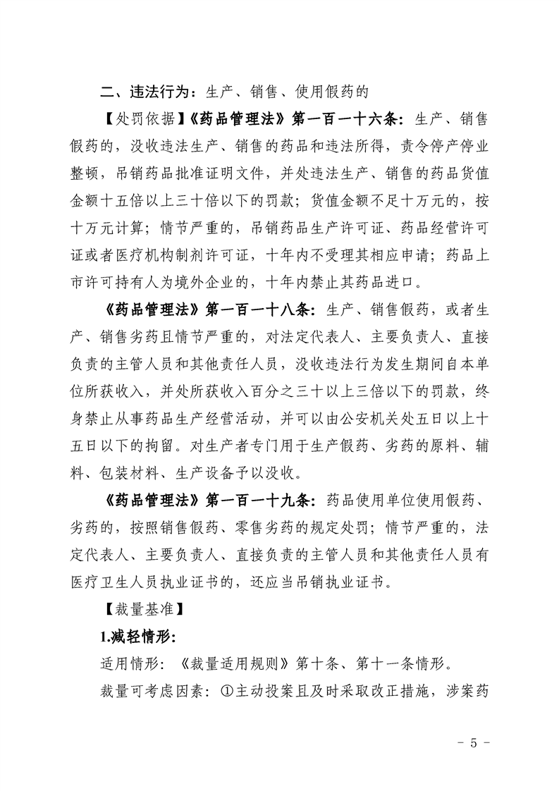
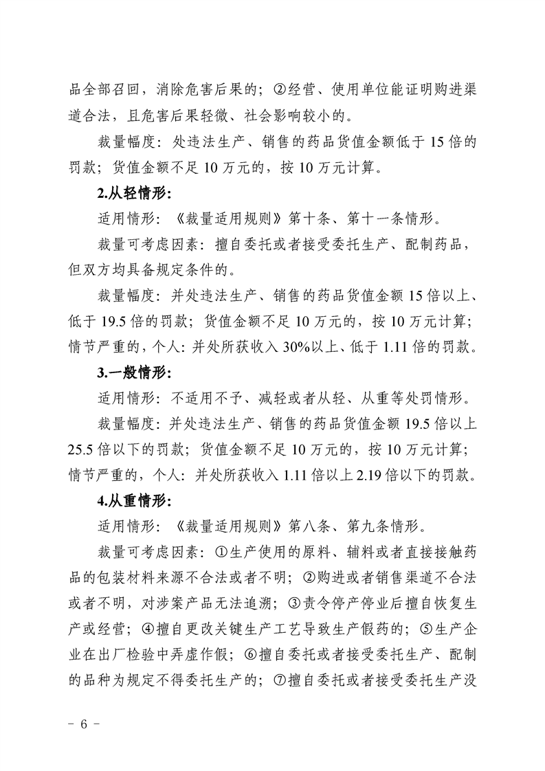
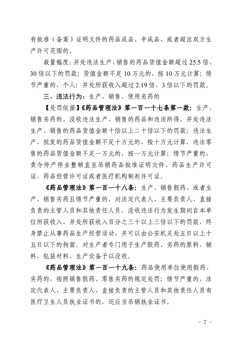
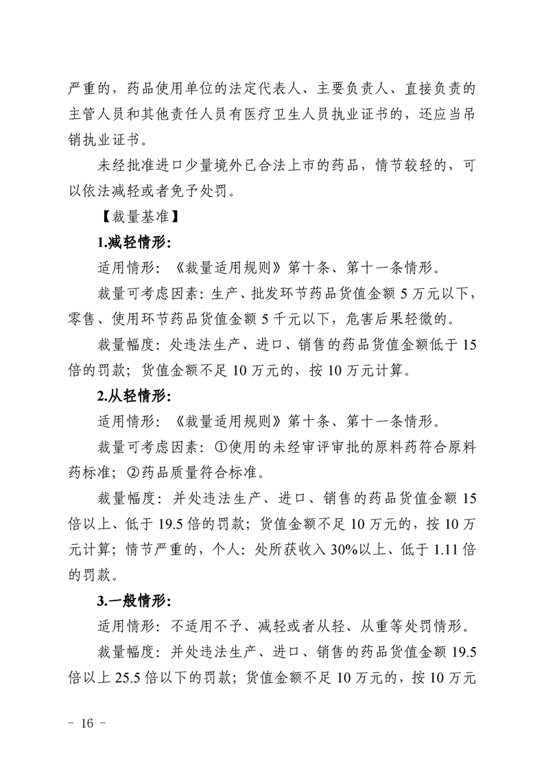
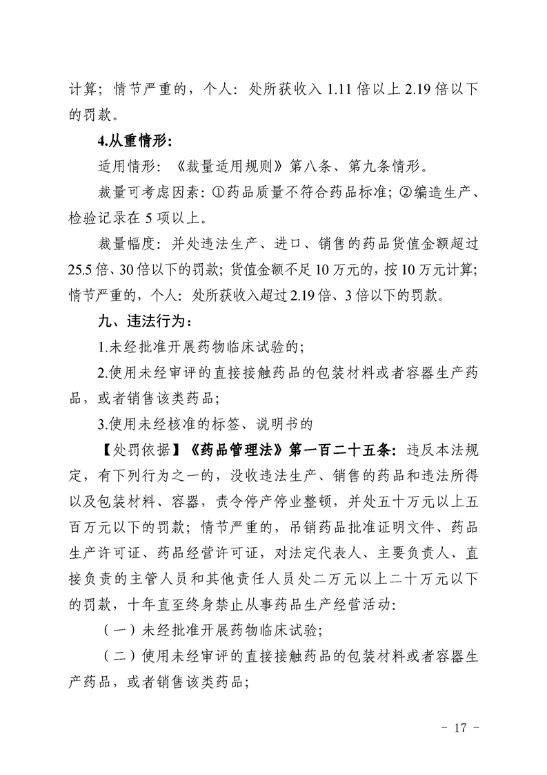
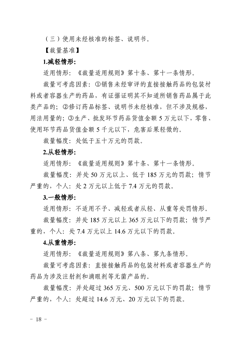
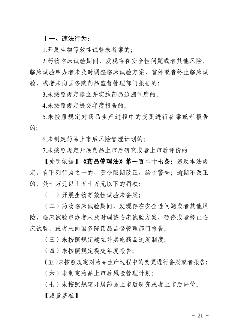
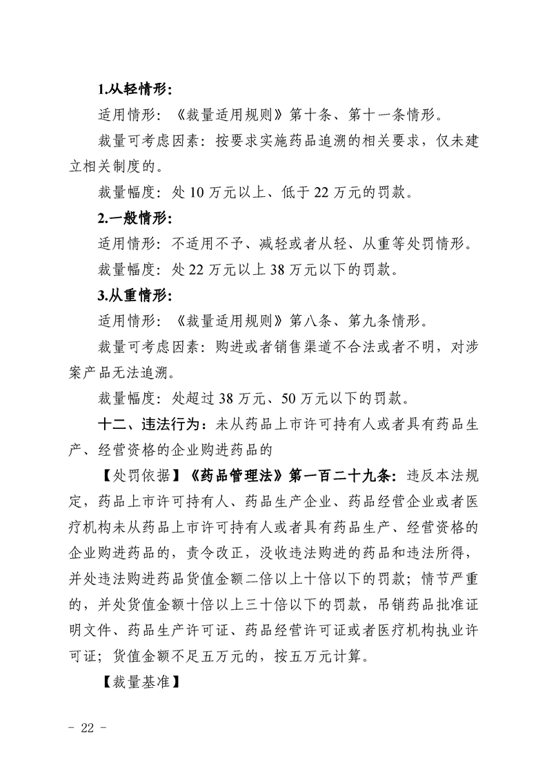
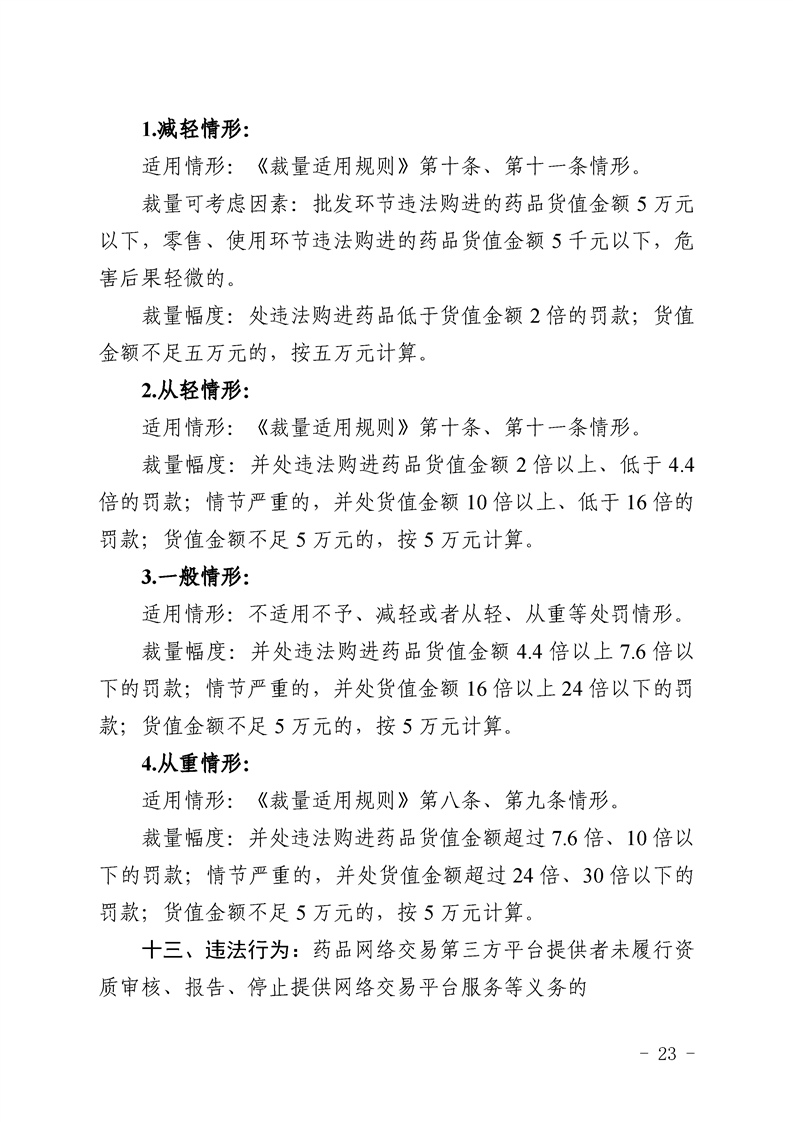
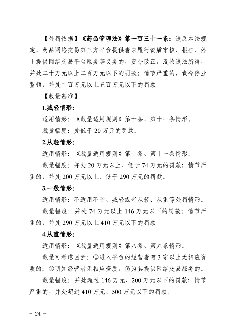
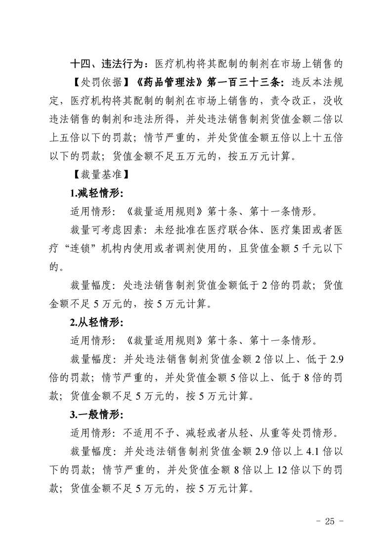
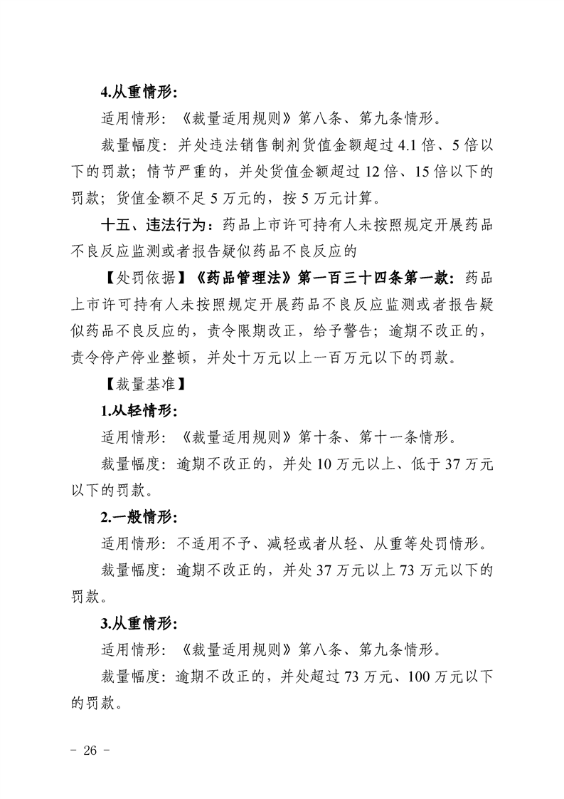
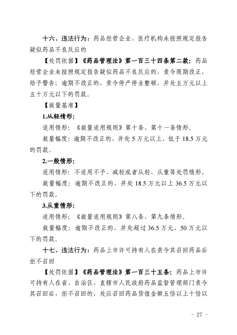
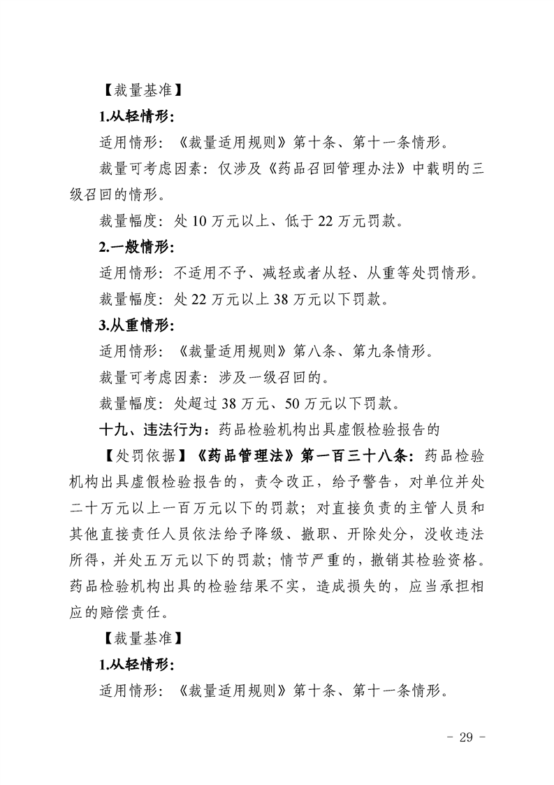
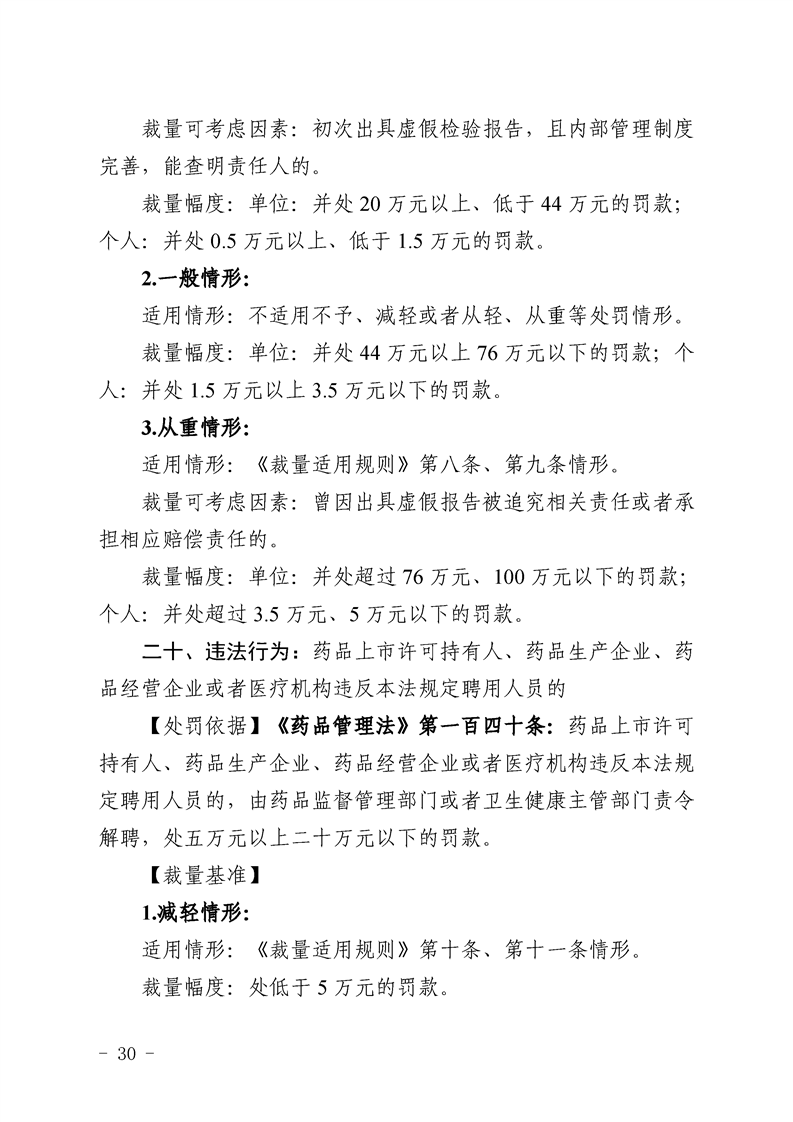
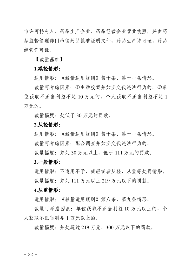
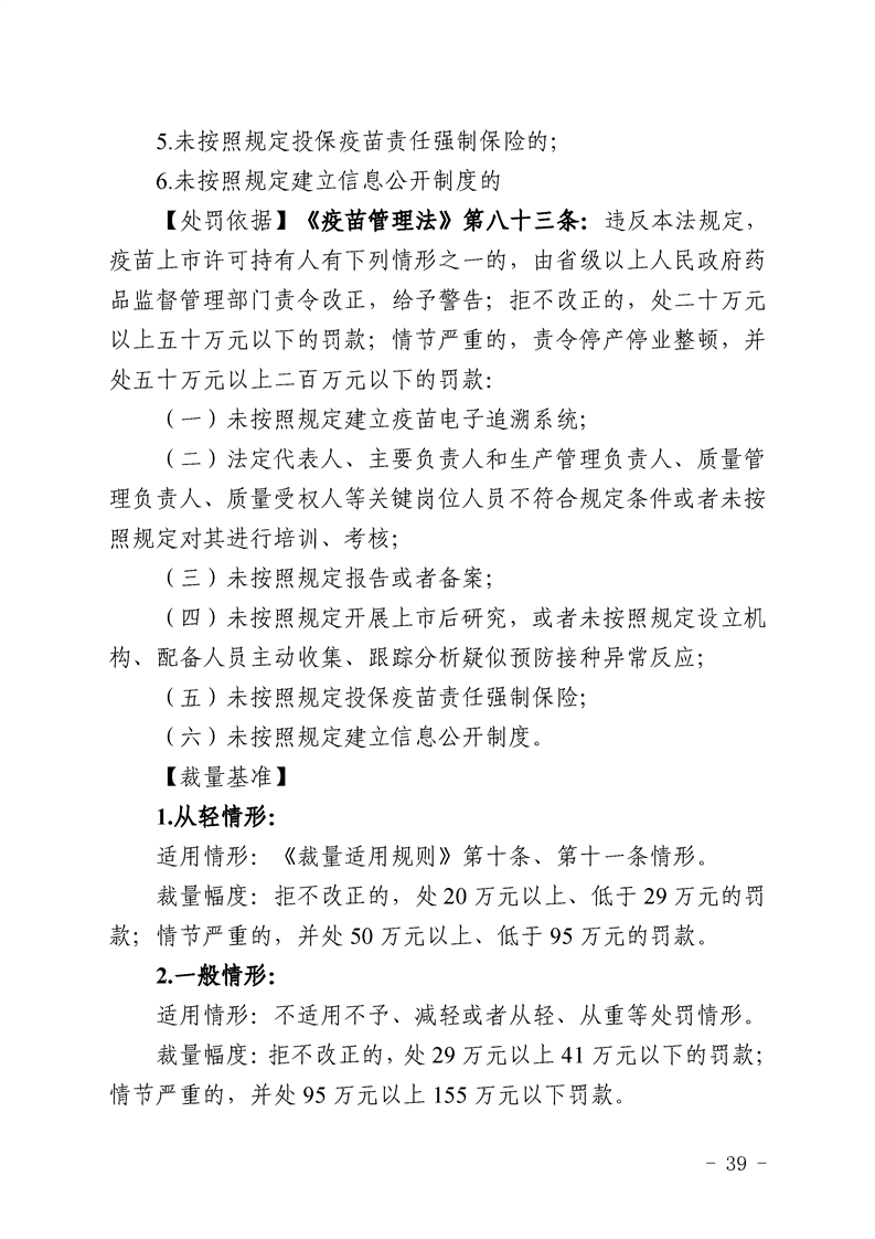
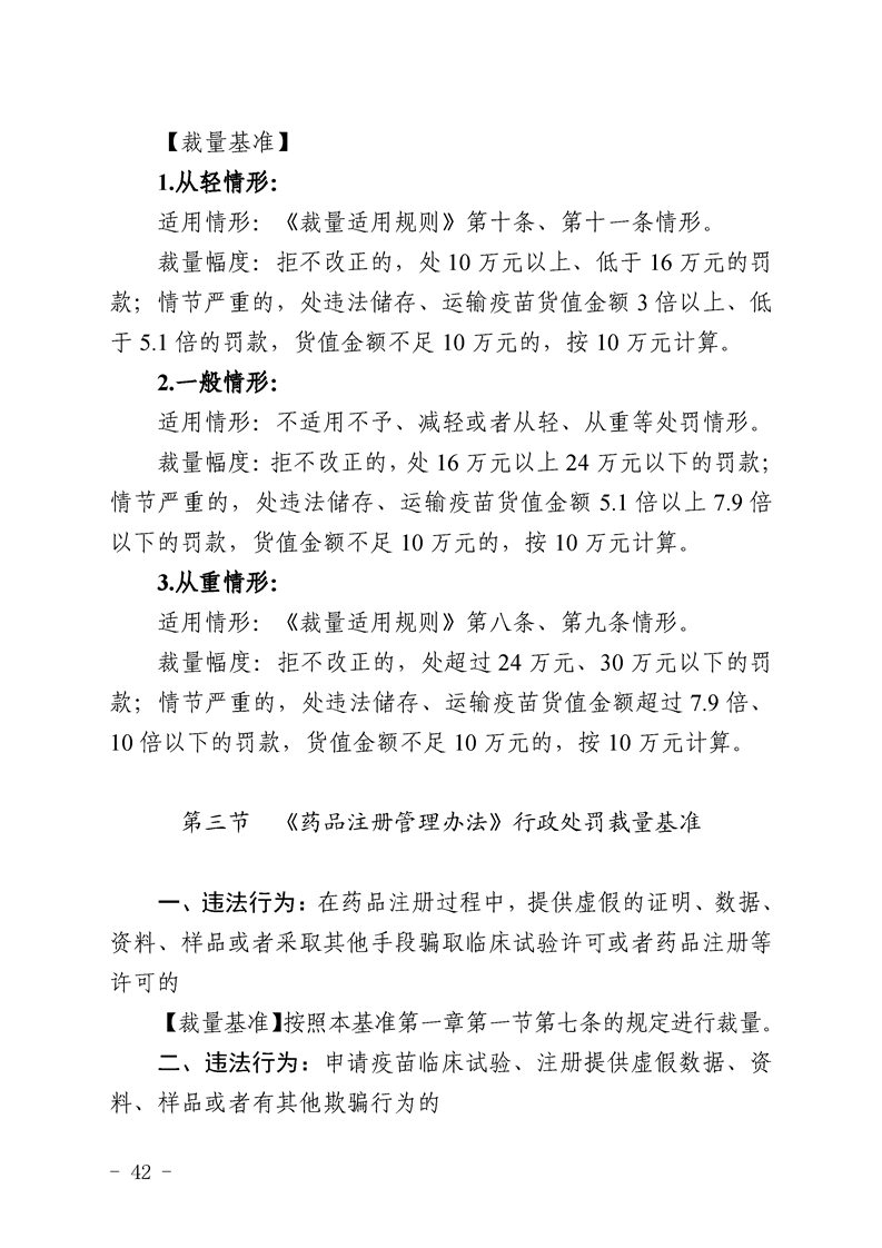
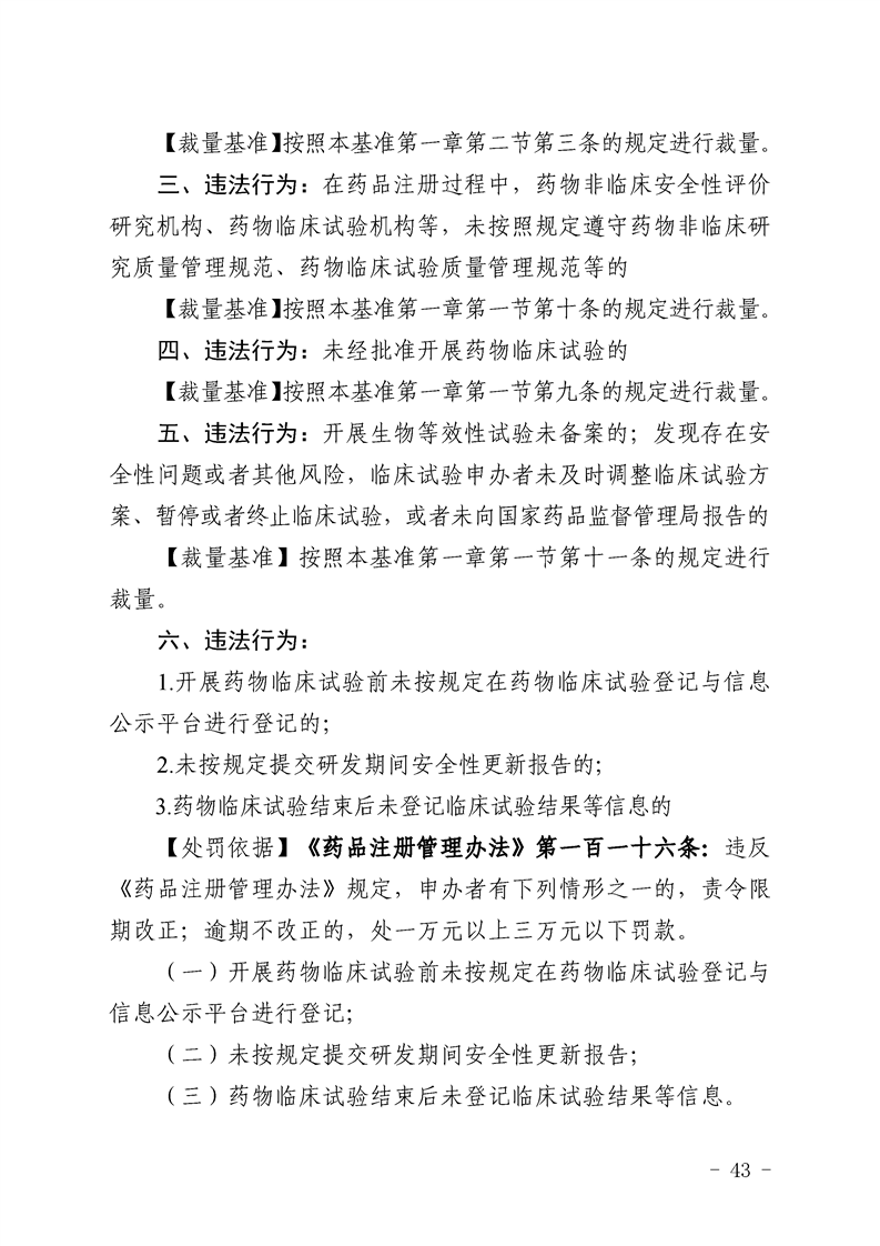
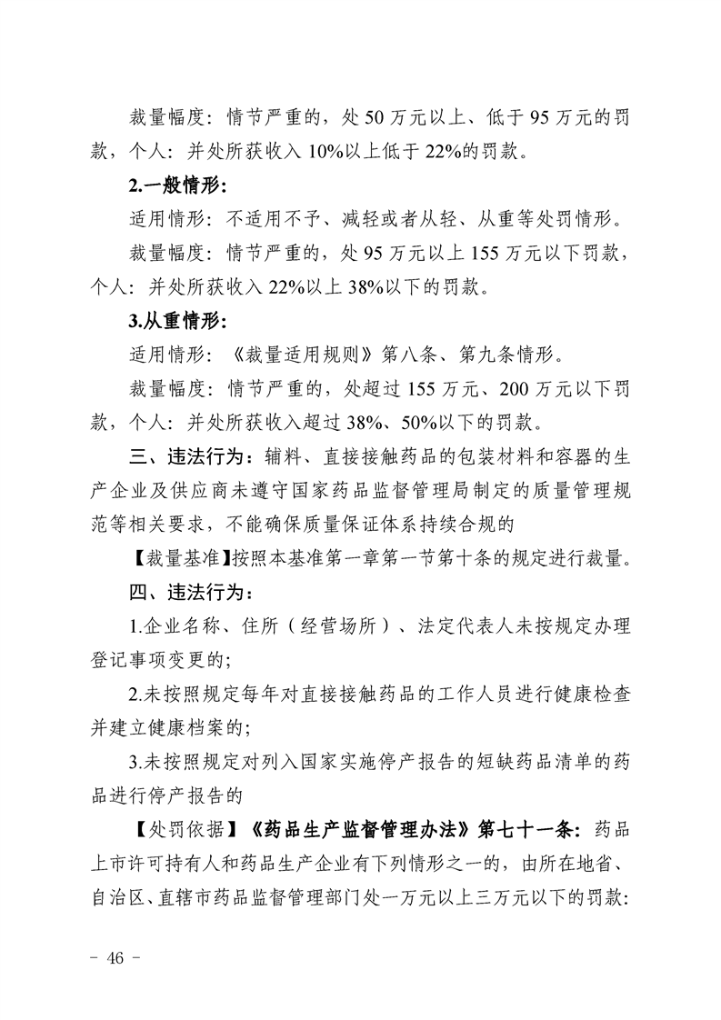
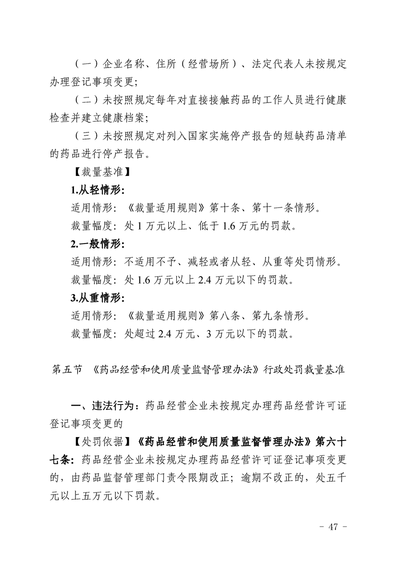
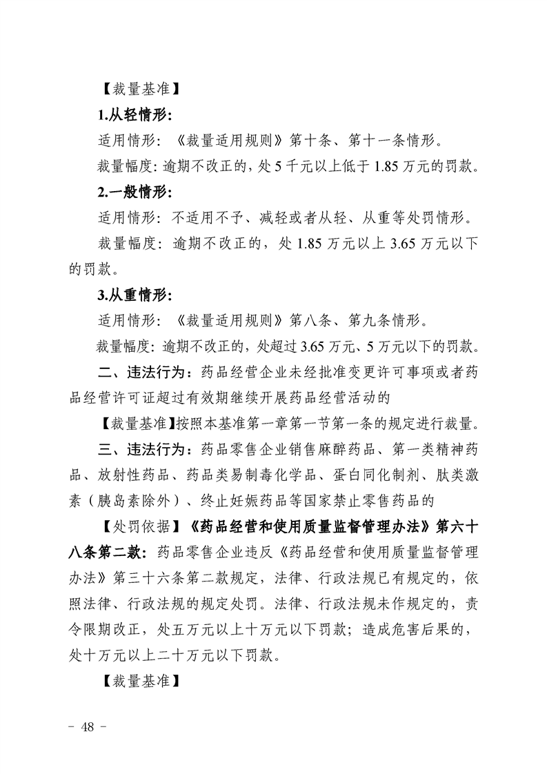
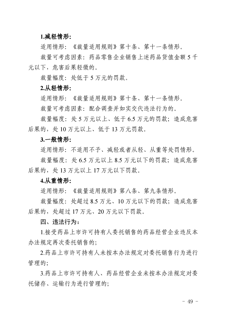
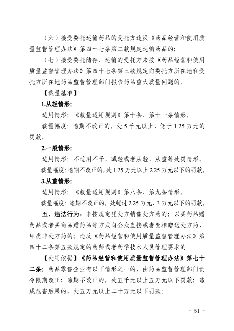
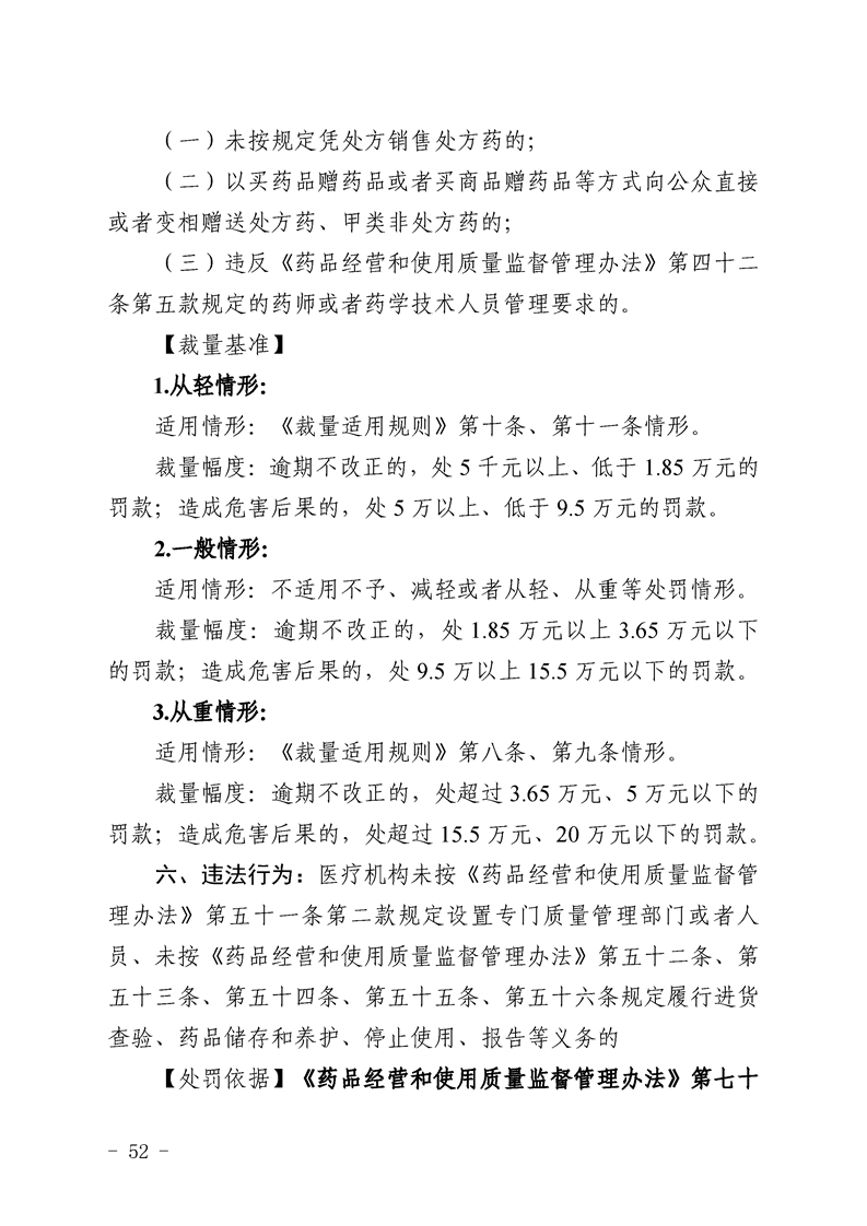
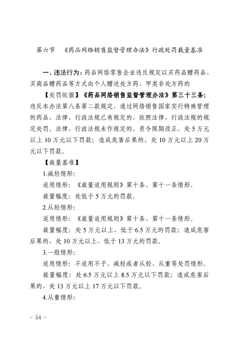
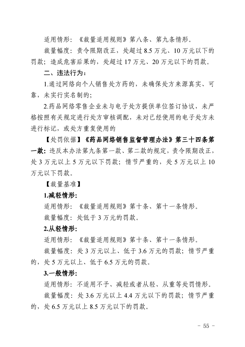
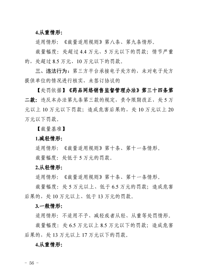
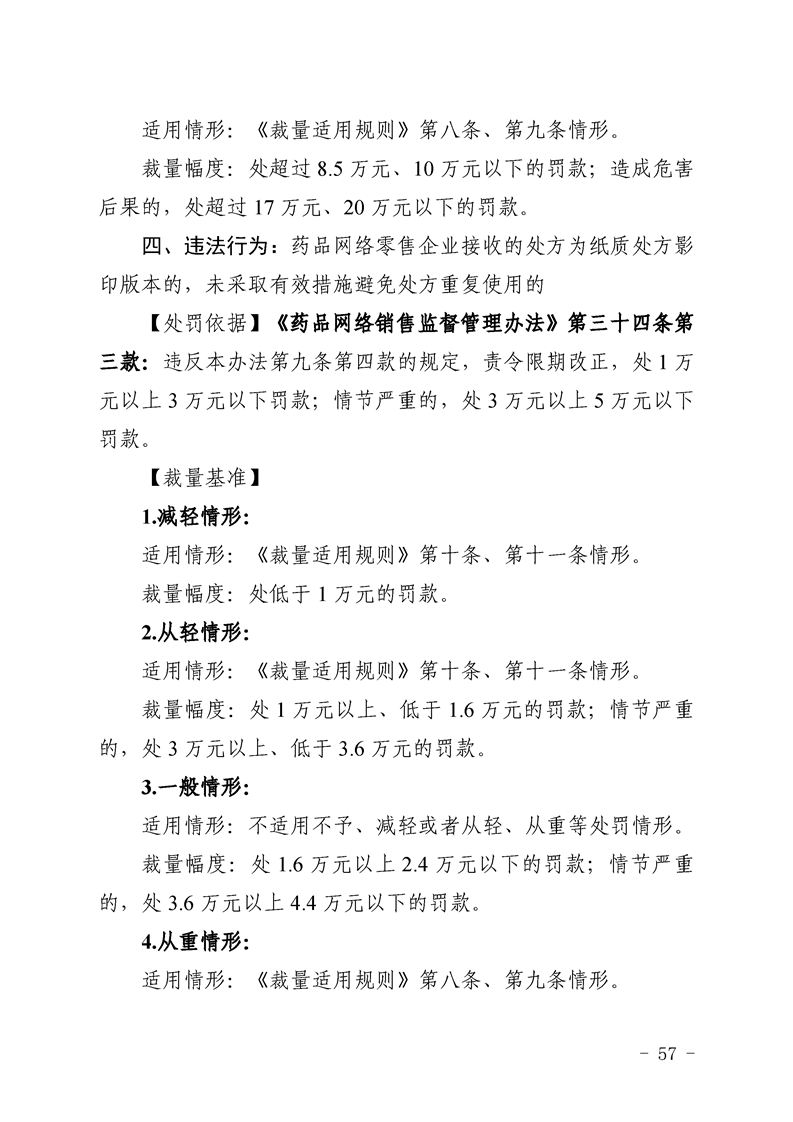
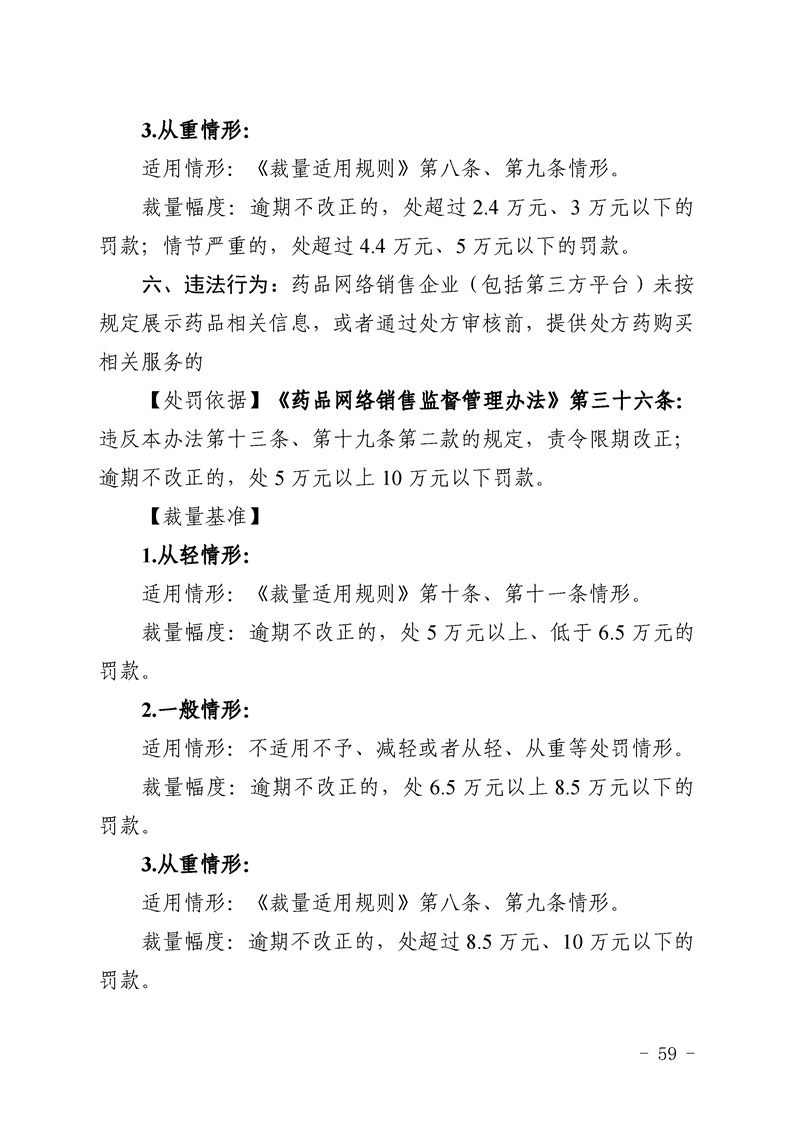
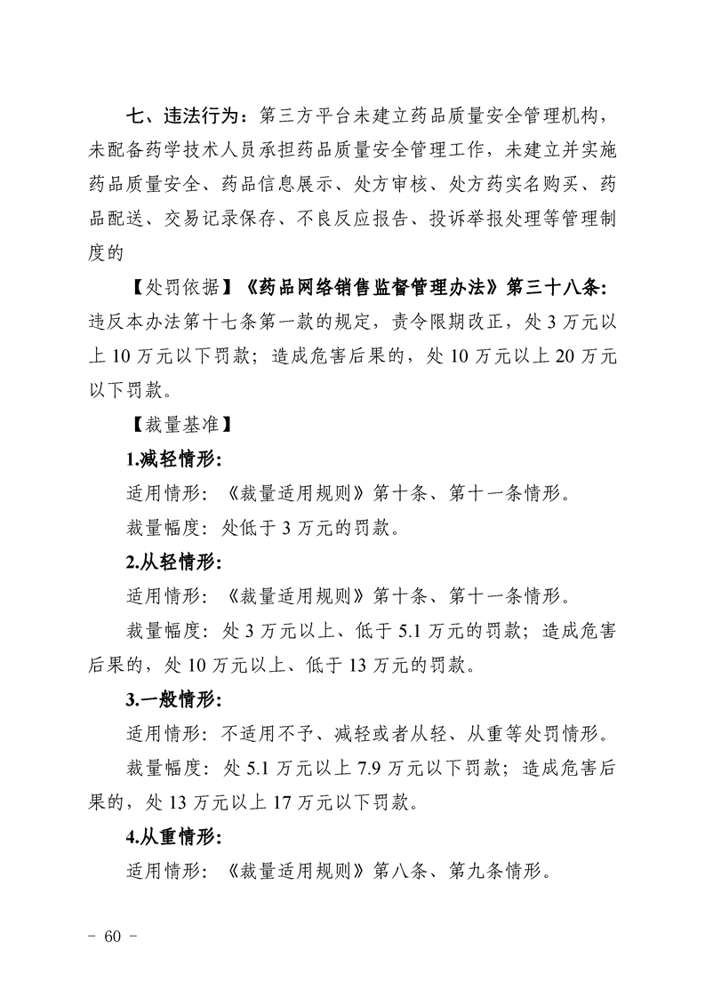
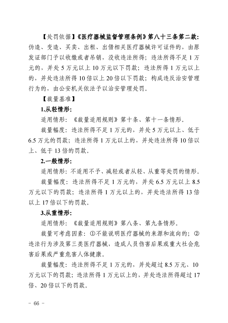
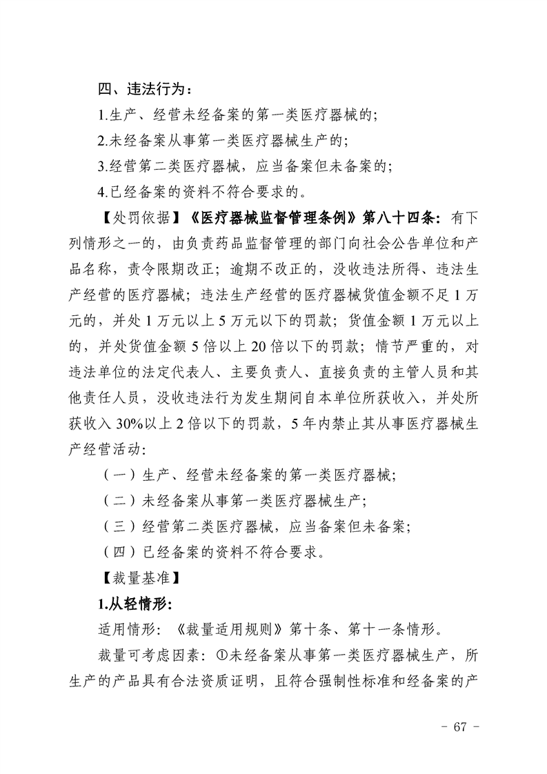
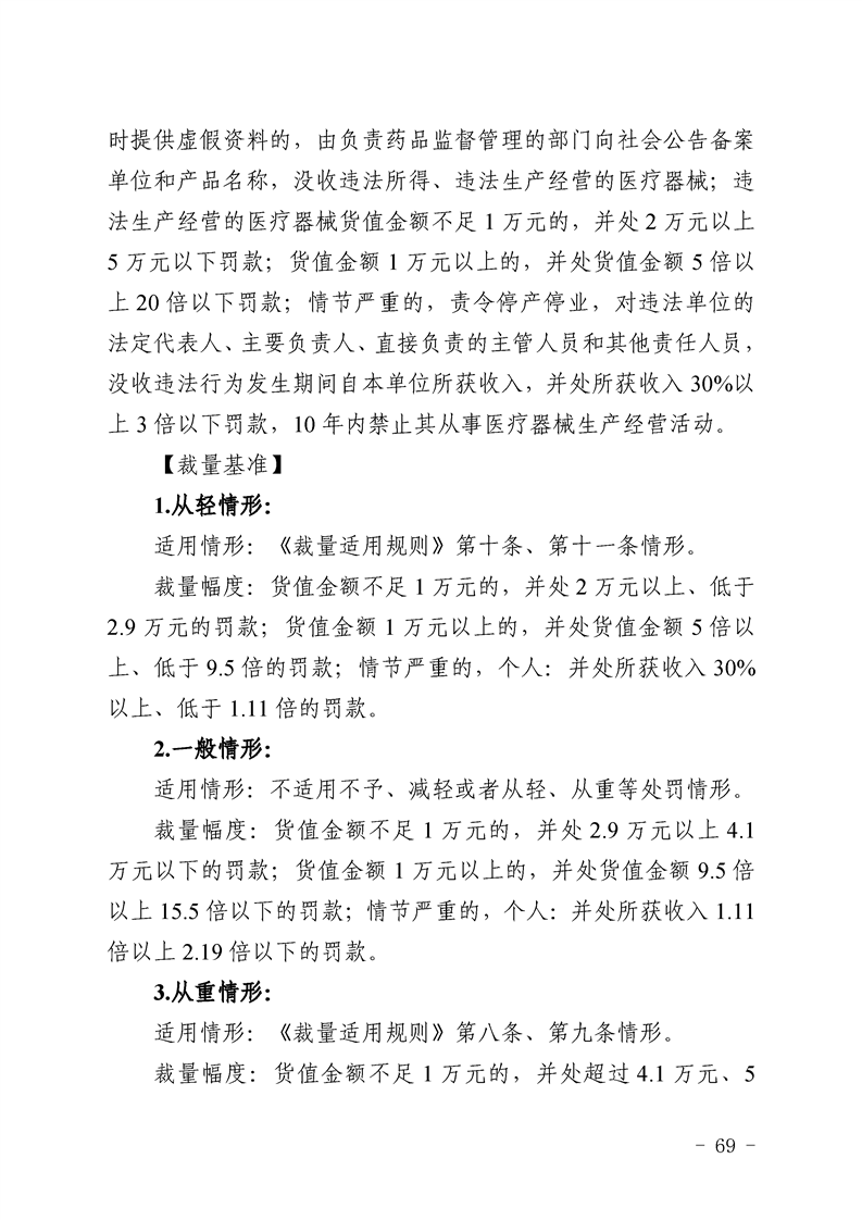
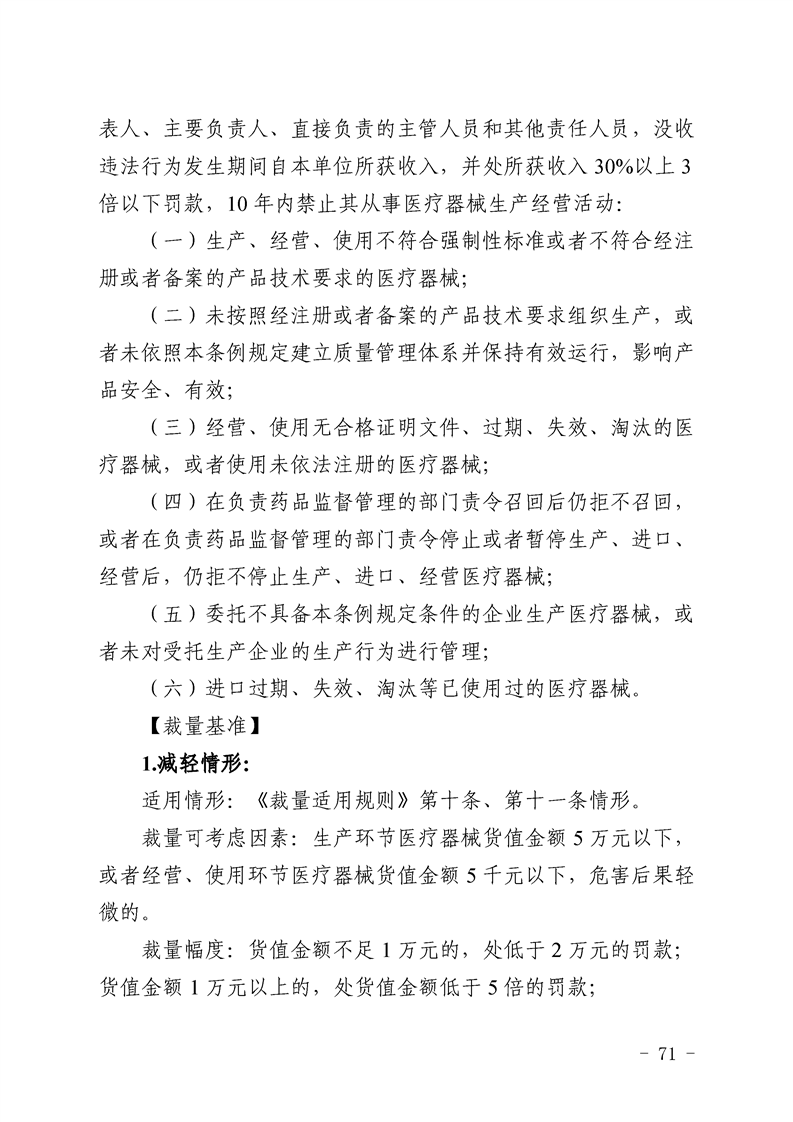
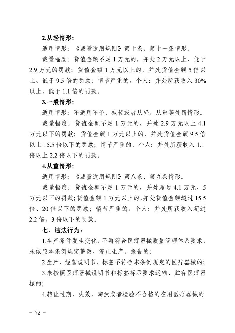
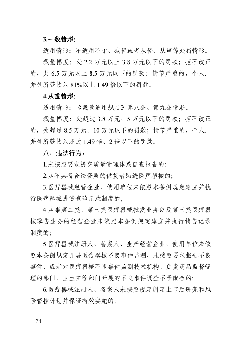
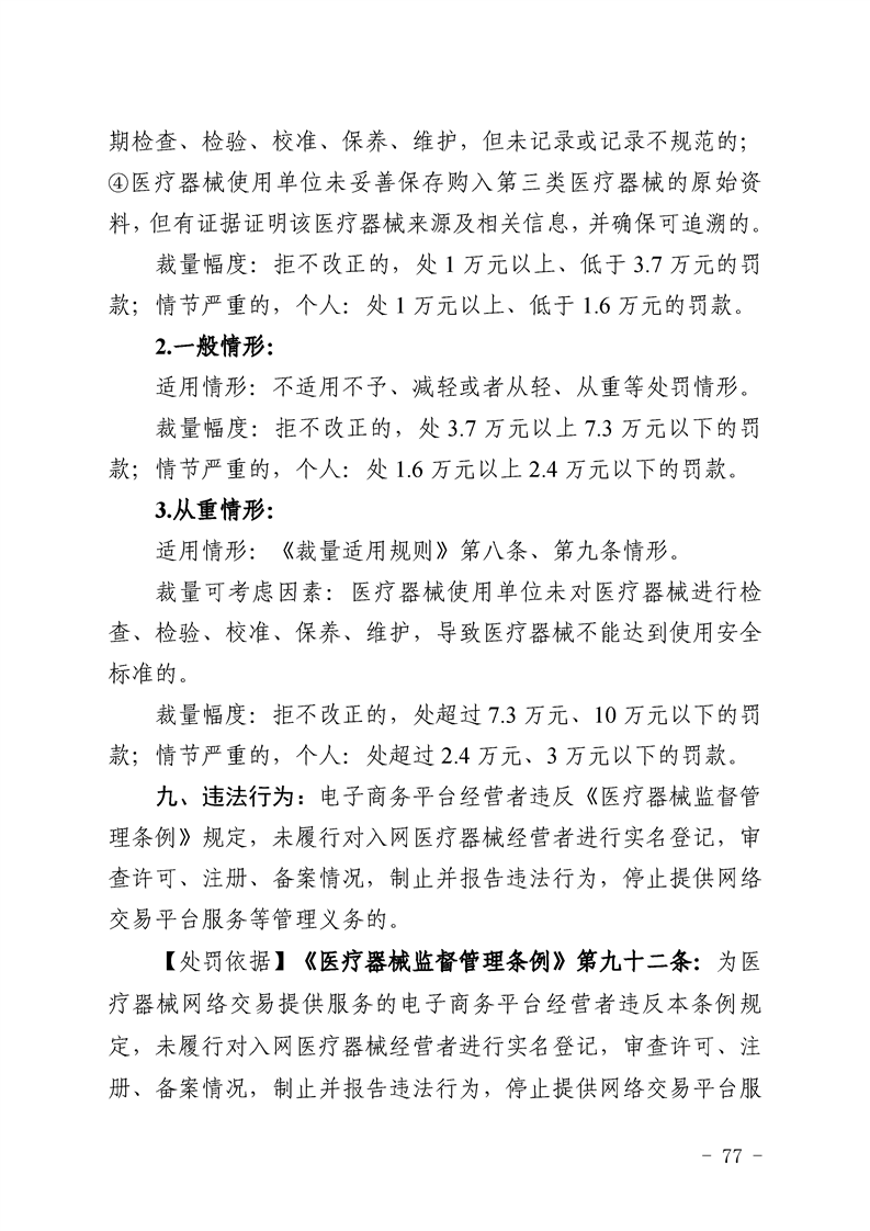
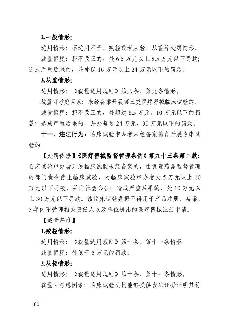
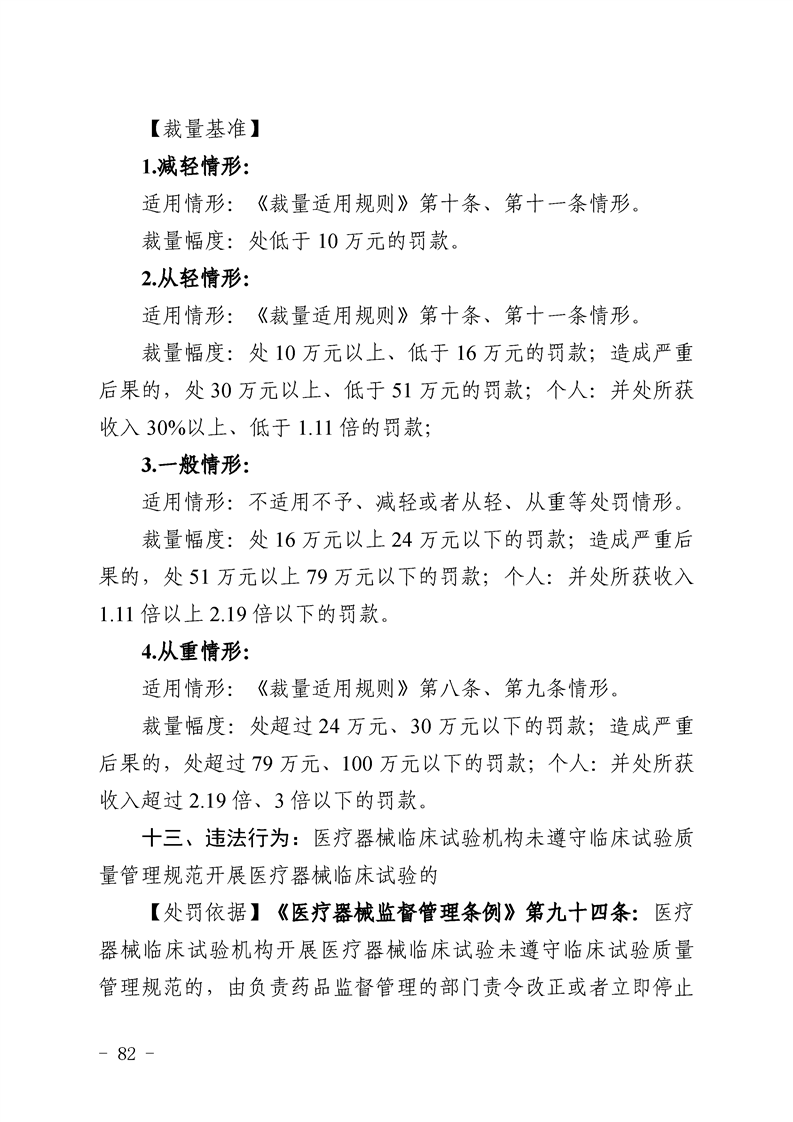
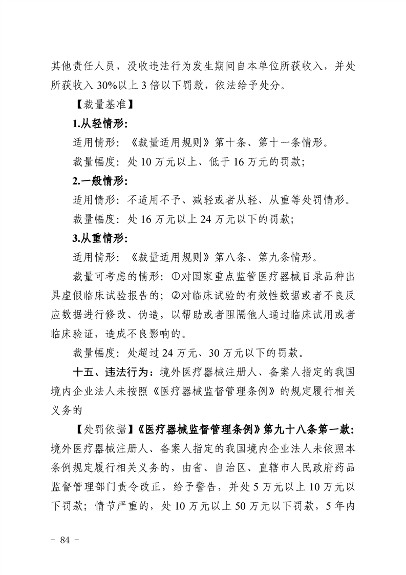
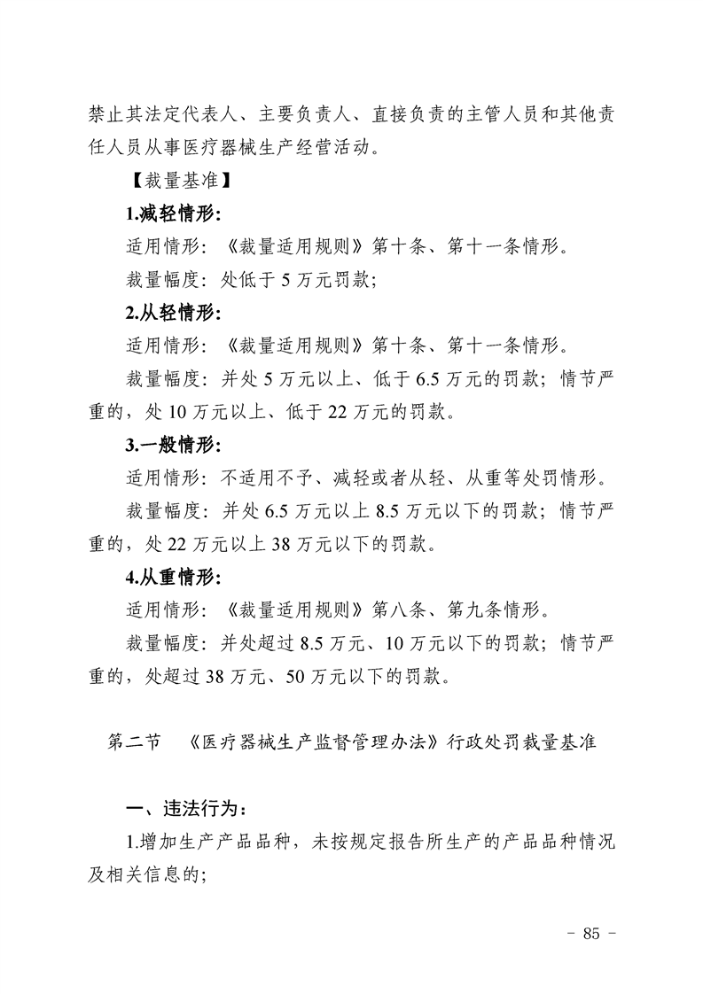
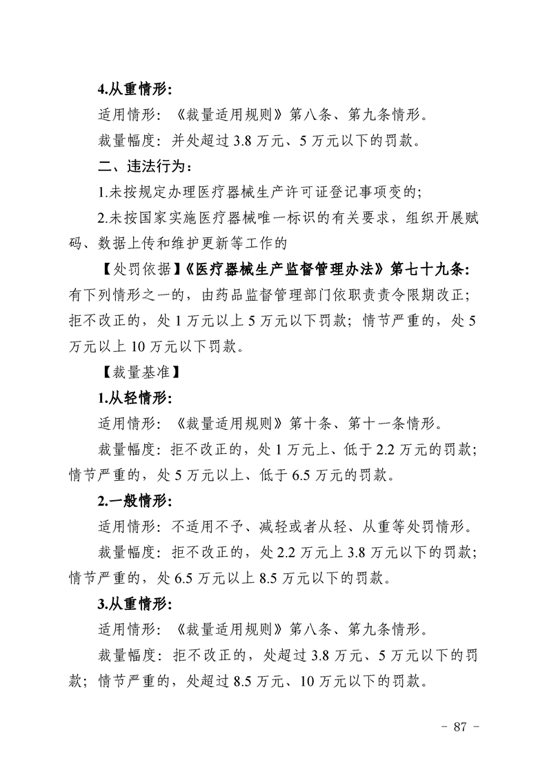
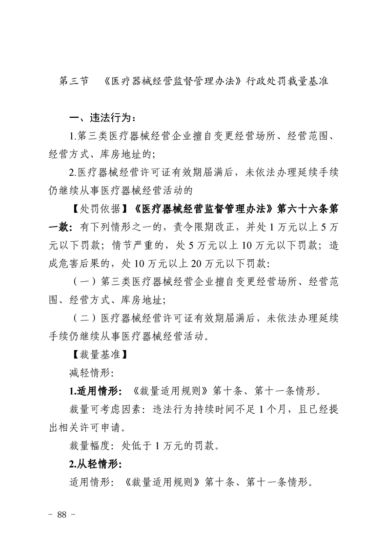
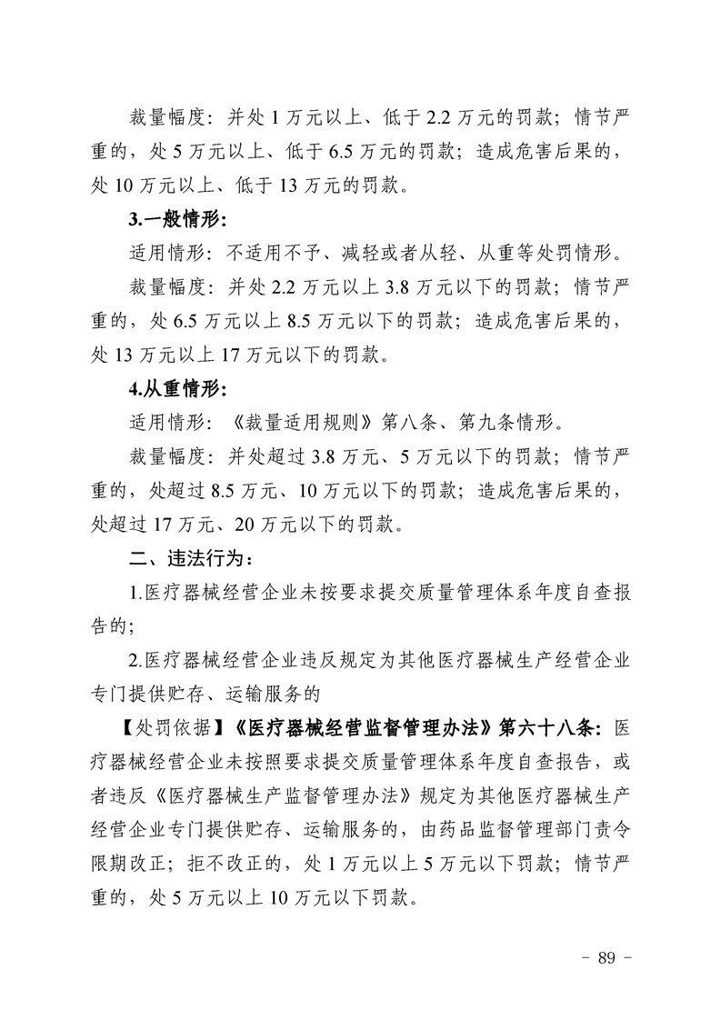
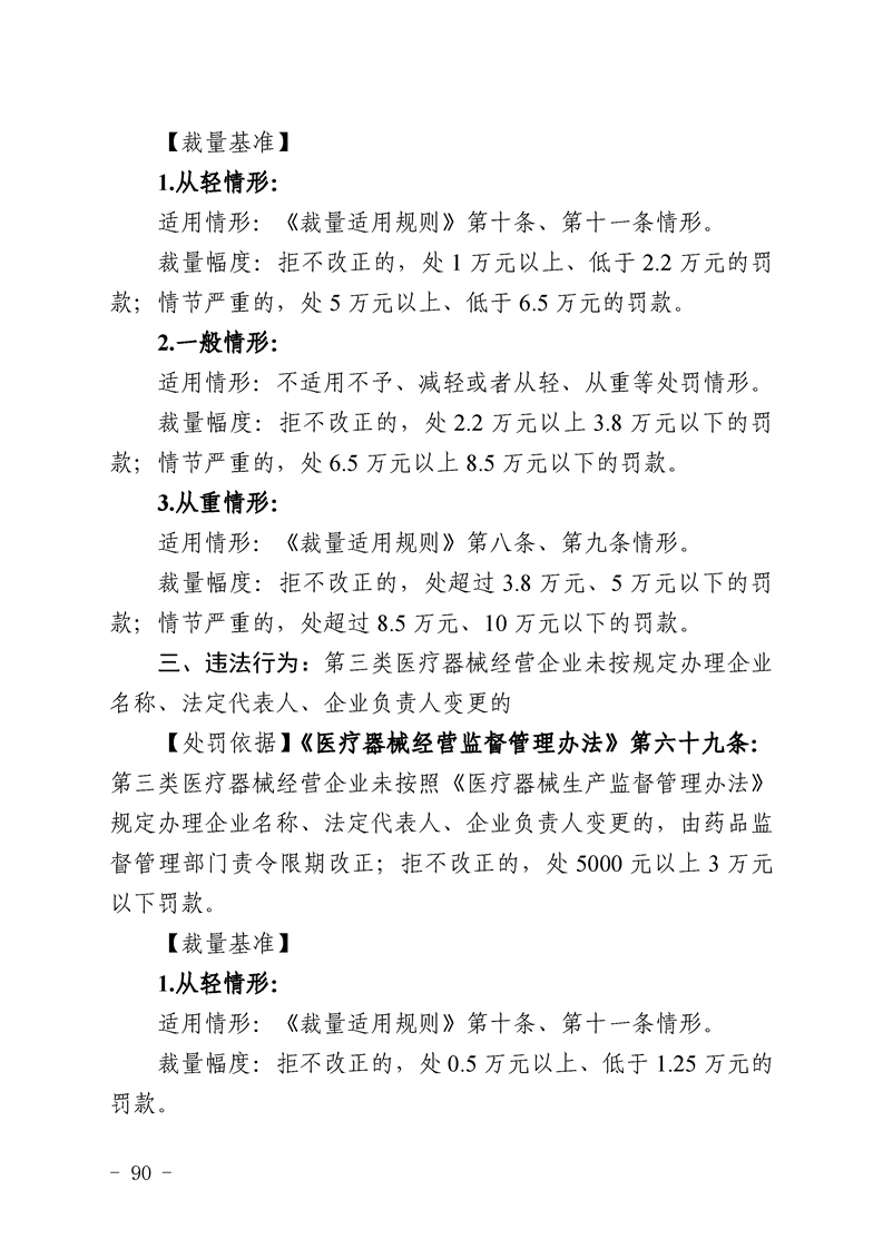
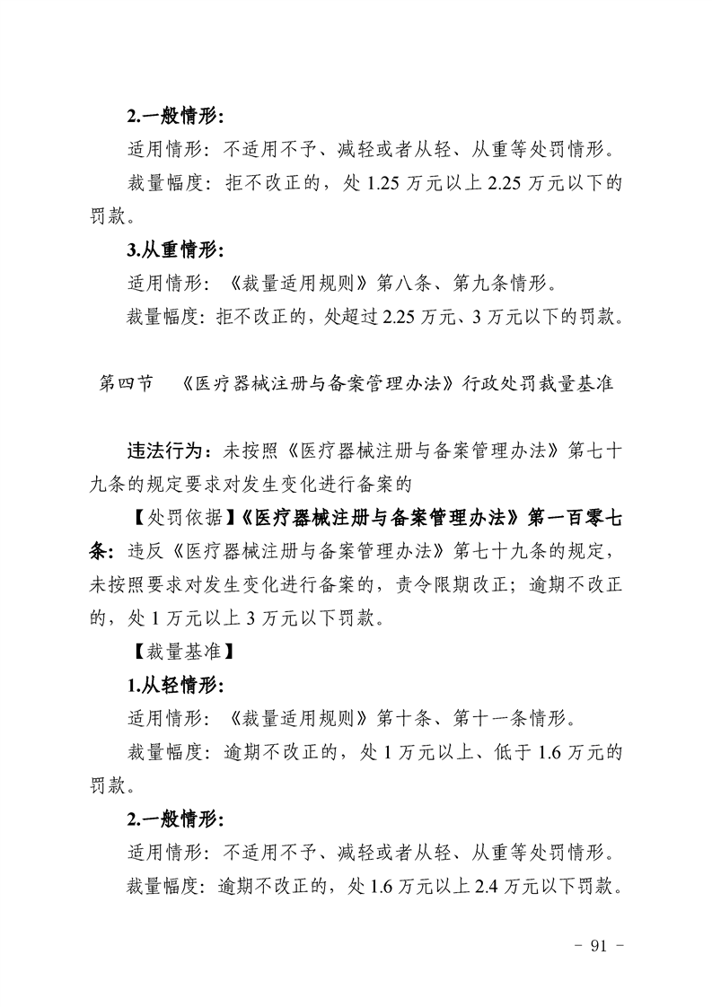
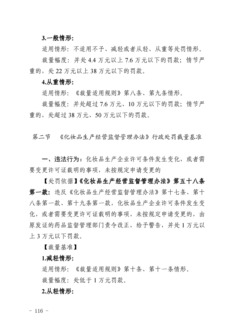
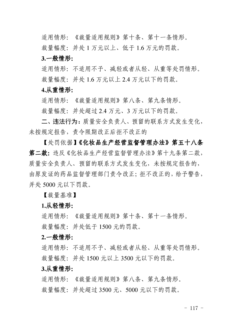
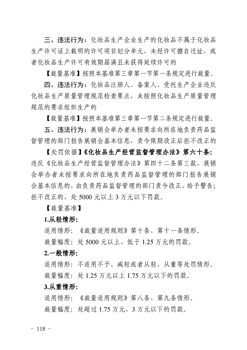
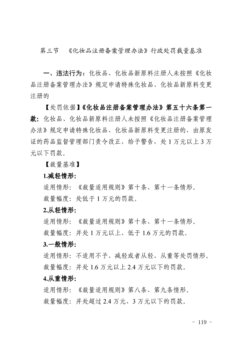
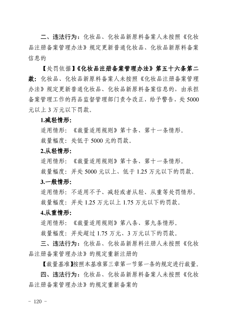
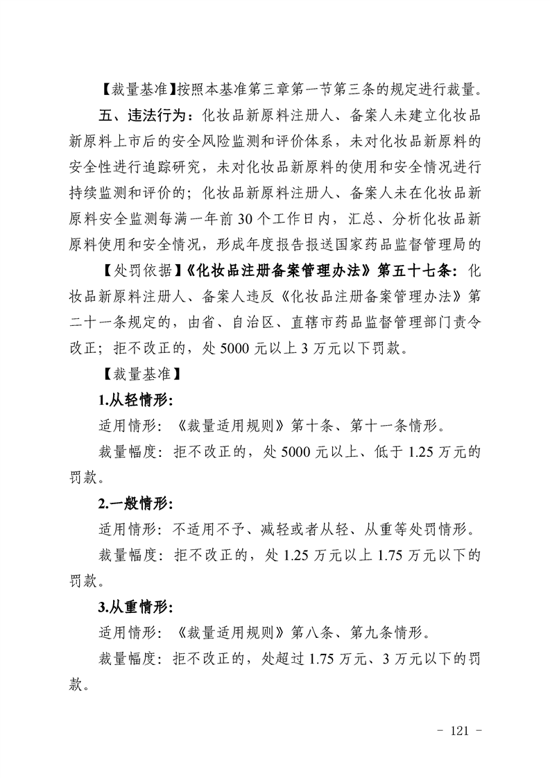
《湖南省药品监督管理行政处罚裁量基准(试行)》
沅陵县人民政府门户网站 www.yuanling.gov.cn 发布时间:2025-06-12 10:15


























































































































信息来源:沅陵县市场监督管理局
责任编辑:市场监督管理局
沅陵县人民政府门户网站 www.yuanling.gov.cn 发布时间:2025-06-12 10:15

























































































































