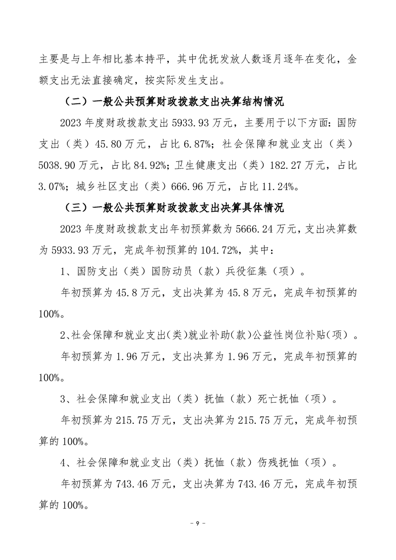
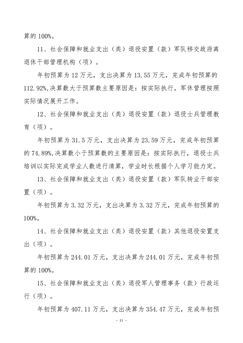
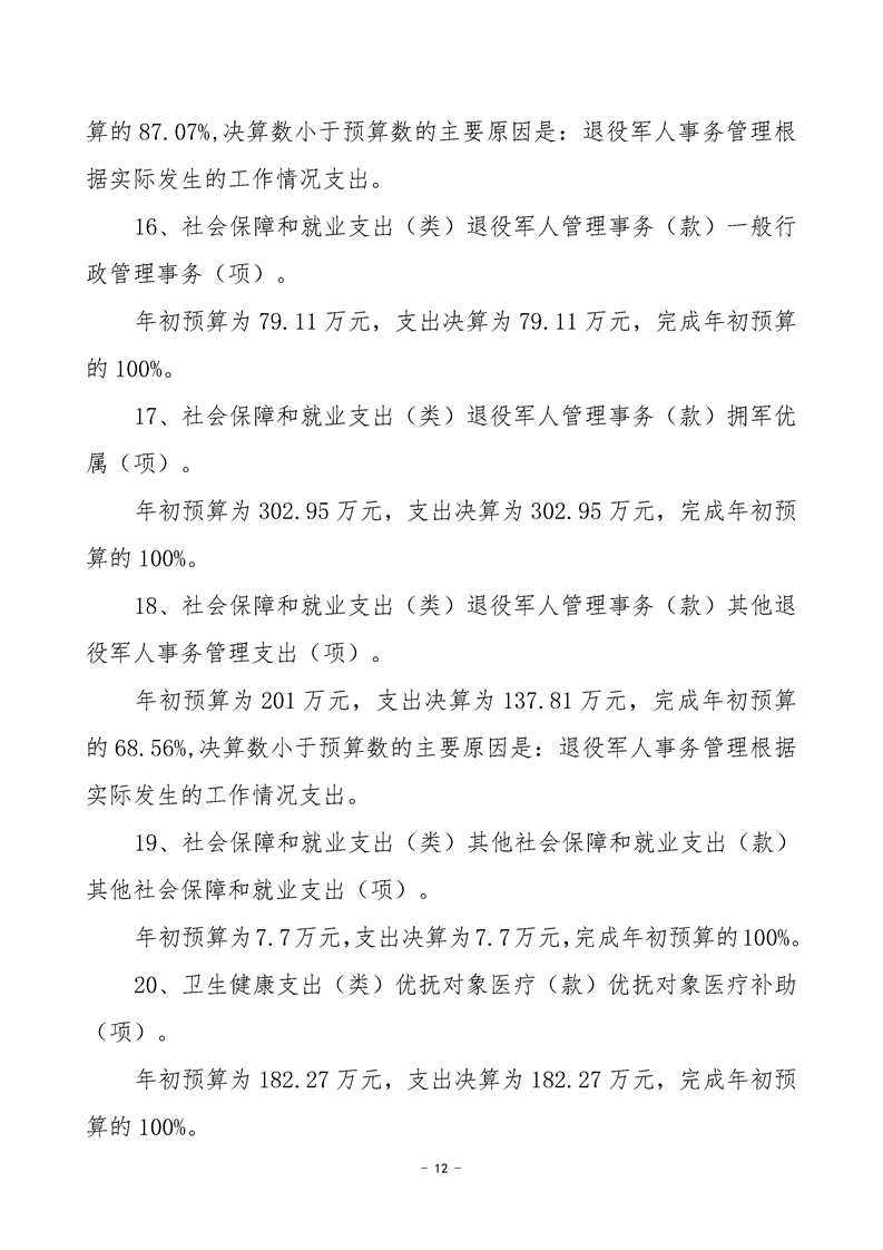
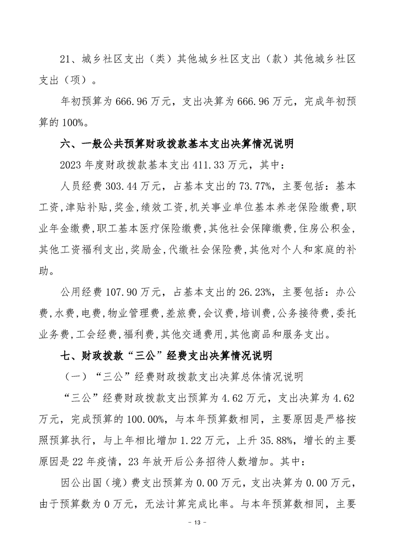
2023年度沅陵县退役军人事务局部门决算
沅陵县人民政府门户网站 www.yuanling.gov.cn 发布时间:2024-08-27 16:26










































相关文件
信息来源:沅陵县财政局
责任编辑:沅陵县财政局国库股
沅陵县人民政府门户网站 www.yuanling.gov.cn 发布时间:2024-08-27 16:26










































主办:沅陵县人民政府办公室电话:0745-4266523
承办:沅陵县政务服务中心电话:0745-4228039
电子信箱:[email protected]邮编:419600
备案许可证编号:湘ICP备05015499号-1 湘公网安备:43122202000107号网站标识码:4312220006
