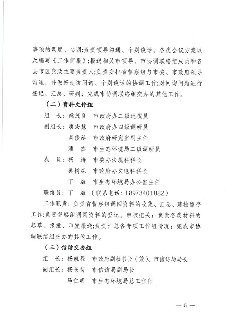
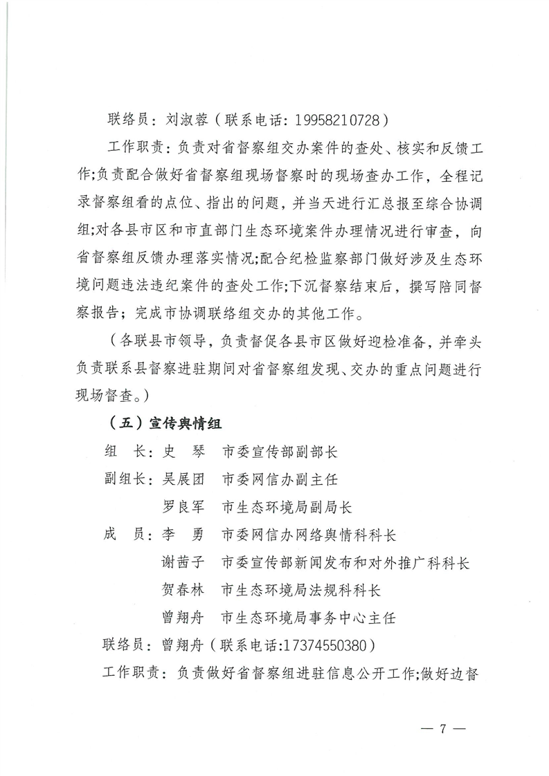
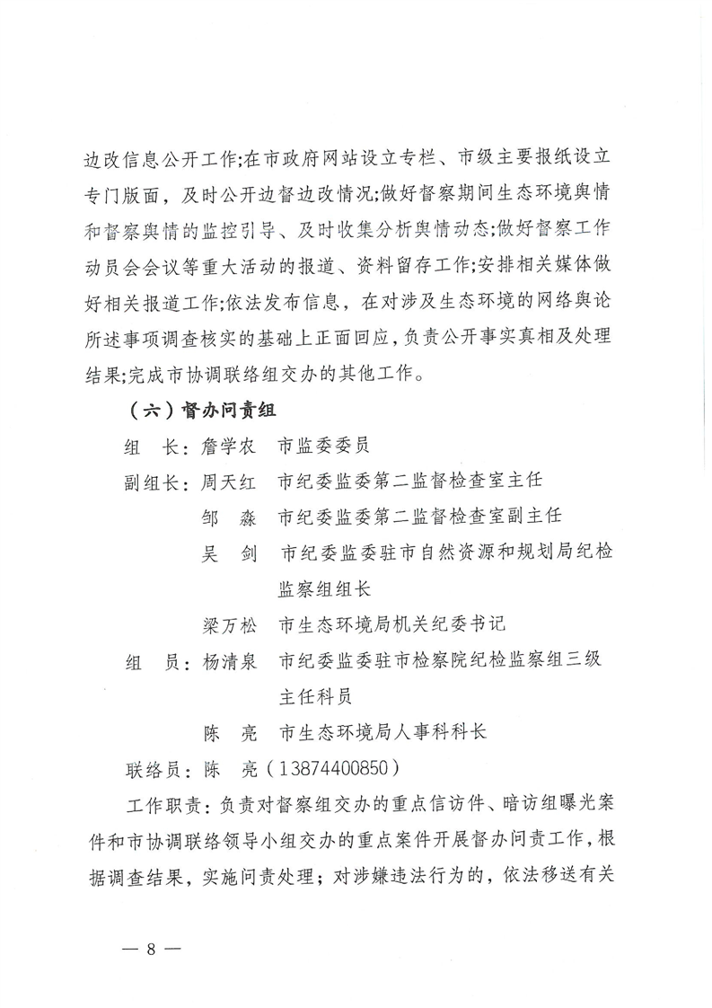
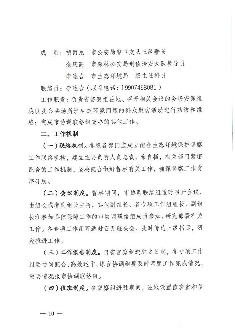
怀化市突出环境问题整改工作领导小组办公室关于印发《怀化市配合第二轮湖南省生态环境保护督查工作方案》的通知
沅陵县人民政府门户网站 www.yuanling.gov.cn 发布时间:2024-03-11 15:10












信息来源:市生态环境局沅陵分局
责任编辑:市生态环境局沅陵分局
主办:沅陵县人民政府办公室电话:0745-4266523
承办:沅陵县政务服务中心电话:0745-4228039
电子信箱:[email protected]邮编:419600
备案许可证编号:湘ICP备05015499号-1 湘公网安备:43122202000107号网站标识码:4312220006
