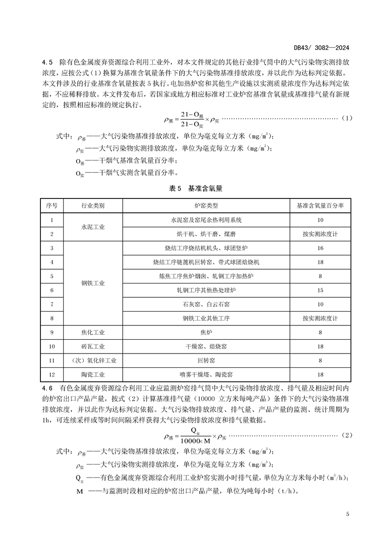
工业炉窑主要大气污染物排放标准(湖南省地方标准 DB43/3082--2024)
沅陵县人民政府门户网站 www.yuanling.gov.cn 发布时间:2024-10-15 11:26












信息来源:怀化市生态环境局沅陵分局
责任编辑:全冬慧
主办:沅陵县人民政府办公室电话:0745-4266523
承办:沅陵县政务服务中心电话:0745-4228039
电子信箱:[email protected]邮编:419600
备案许可证编号:湘ICP备05015499号-1 湘公网安备:43122202000107号网站标识码:4312220006
